Questa sezione illustra la logica con cui il motore di filtraggio opera sulla posta elettronica. Tale logica si applica, sebbene con qualche distinzione, sia al modulo SMTP che al modulo POP3.
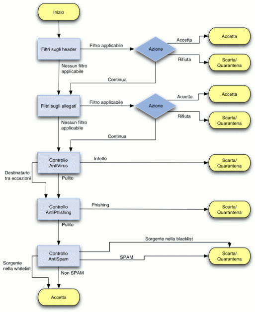
In figura è mostrato lo schema di funzionamento del filtro:

come si può osservare sulla parte sinistra, il filtro sugli header, il filtro sugli allegati, il filtro antivirus, il filtro antispam e il filtro antiphishing sono applicati in sequenza. Se una regola impostata su uno dei filtri permette o nega la consegna del messaggio (con eventuale quarantena), allora l'azione viene eseguita e l'analisi termina. Se invece le regole di un dato filtro non trovano applicazione per un dato messaggio, l'analisi prosegue prendendo in considerazione il filtro successivo.
Fra le azioni possibili vi è anche quella di passare al filtro successivo in modo da saltare le condizioni che seguono nel filtro corrente. Infine alcuni filtri consentono dei percorsi alternativi, ad esempio il filtro antivirus permette di gestire una lista di eccezioni. Se il destinatario di un certo messaggio è fra le eccezioni, il messaggio non viene fatto passare attraverso il filtro antivirus e prosegue direttamente verso il filtro antiphishing.
Analogamente vi sono per il filtro antispam le whitelist e le blacklist che consentono di categorizzare la mail come spam o meno senza che il filtro bayesiano venga preso in considerazione. Anche in questo caso il messaggio non viene filtrato ma viene immediatamente classificato come ham o spam.
eXtensiveControl® permette di definire questi filtri nelle tre sezioni:
Filtro email che si divide ulteriormente in filtro sugli allegati e filtro sugli header.
Antivirus
AntiPhishing
Antispam
E' ovviamente importante tenere presente l'ordine di applicazione dei filtri quando si inseriscono le regole, perché il corretto funzionamento del sistema è principalmente una questione di precedenze.